热门关键词:展至科技 氧化铝陶瓷基板/支架 氮化铝陶瓷基板/支架 陶瓷覆铜板 陶瓷电路板
DPC(直接镀铜)陶瓷金属化基板
更小、更薄的薄膜、厚膜设计。
更好的散热:使用寿命更长的dpc陶瓷基板。

为什么选择dpc陶瓷金属化基板?
由于细线能力和实心铜通孔填充,dpc陶瓷基板旨在实现更好的电气性能和灵活性。由于更灵活的制造能力,特别是对于更薄的陶瓷金属化,dpc工艺也是一种具有成本效益的替代方案。
如何制作dpc陶瓷基板?

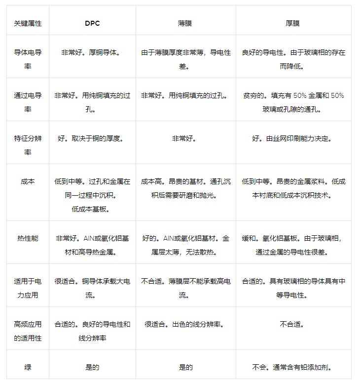
dpc工艺与其他技术的比较

总结而言,与其他技术相比,镀铜在其特性和应用方面表现出色。
dpc(直接镀铜)技术陶瓷金属化特性:
1. 更高的电路密度;
2. 出色的高频特性;
3. 出色的热管理和热传递性能;
4. 出色的可焊性和引线键合组装特性;
5. 低工具成本和原型快速周转;
dpc陶瓷金属化基板应用:太阳能聚光电池、功率半导体封装、汽车电机控制、混合动力和电动汽车电源管理、电子产品、射频、微波器件封装等应用领域。

